

支持者風雨不改 眾同工無言感激
賣旗最新消息
十分感謝大家的支持,因為需要核數的關係,如大家仍有關於支持賣旗的捐獻,請於2014年8月31日或以前儘快寄回。由9月1日開始,若收到有關的捐獻,將撥歸常費奉獻。再次多謝大家的愛心和祝福!
*************************************************************
8月13日清晨6時,天文台已發出紅色暴雨警告信號和雷暴警示,當同工7時半到達旗站當值時,心中仍憂慮是次賣旗會否取消,然而紅色暴雨警告信號卻經已取消!在滂沱大雨的工作天早上,主仍為明光社預備了大約550名義工,我們著實十分感恩!
當天有長者義工在風雨中仍在街頭努力呼籲大家買旗;有傳道人和牧者,特意請假協助我們;有父母帶著小朋友,落力呼籲每一個路過的人買旗。每當同工收到義工交回來那濕透的旗袋、看到義工被風雨打濕的衣褲,心裡除了感恩和感激,更多了一份擔心……
知道尚有很多已報名的友好因天氣情況無法出席,我們請大家不要介懷,大家的濃情和支持,我們明白也感激。主對明光社真好,在充滿艱難和挑戰的情況中,仍賜下無數同路人和支持者。
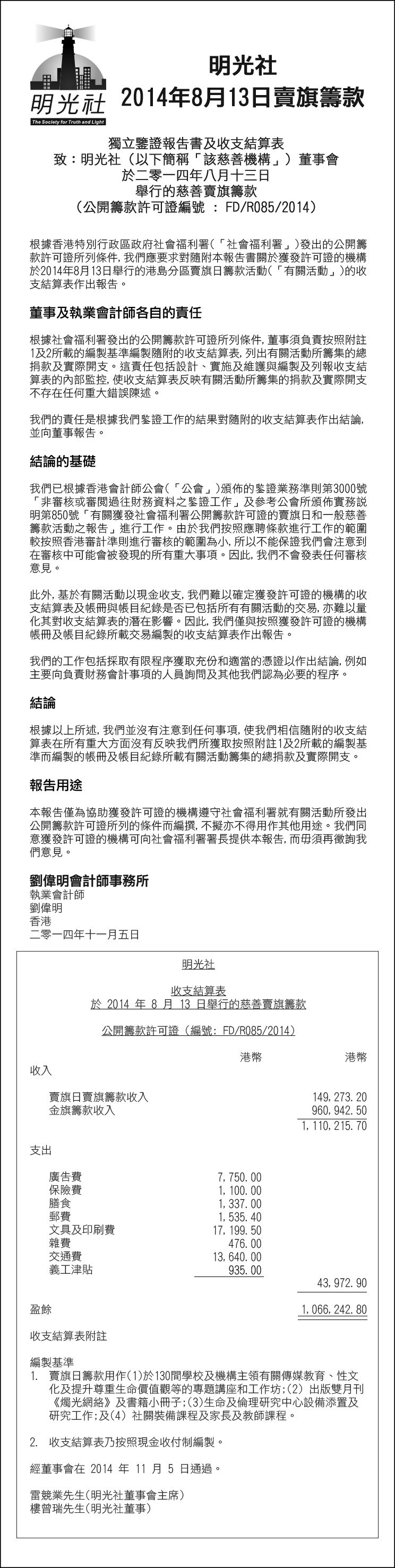
經金庫點算後,賣旗日當天籌得港幣140,705.40*元。感恩在賣旗完結後,我們仍收到不少奉獻支票,很多支持者因為擔心紅雨對賣旗款項造成嚴重影響,而將奉獻寄給我們。綜合不同教會的奉獻、多間教會金旗櫃檯的捐款、眾多個人捐款者及團體的支持,以及加上賣旗活動當日估計收到的公眾籌款,是次賣旗所得款項超過109萬*,主的恩典實在多而又多。
*款項數字仍有待核數師核實 (29/8/2014)
賣旗結果於報章刊登
獨立鑒證報告書及收支結算表
英文版刊登於 The Standard P.28 (10/11/2014)
Independent assurance report and income and expenditure account
賣旗花絮
賣旗詳情
明光社 2014賣旗日宣傳片
明光社 2014賣旗日宣傳片 - 呼籲
明光社並無接受政府資助,隨着社會需要愈來愈大,我們不斷發展各種事工,財政上出現很大的困難,極需大家的支持。
本社已獲社會福利署署長批准2014年8月13日﹝三﹞於港島區賣旗,透過今次賣旗籌款,使我們可以籌募足夠經費推動各項工作。由於賣旗當天是星期三上班日子、加上暑期學校難於招募學生義工,我們誠邀各位當日抽空2-3小時成為賣旗義工。 如大家有感動想支持我們但需上班,亦可考慮在上班前賣旗並將旗袋交回最近旗站。
你可以:
- 協助招募義工:於當天上午7時正至下午12時30分之間,用2-3小時為我們賣旗,如團體招募義工人數達40人以上 :
- 免費到 教會/學校/機構 專題講座一次 (傳媒或性教育相關主題)。
- 免費旅遊車接送九龍區及新界區義工前往港島區賣旗。
- (如團體於2-3小時賣旗後舉辦活動,本社亦可安排接送往返至目的地,讓義工能親身作服務社群之餘,亦可舒展身心)
- 傳旗袋:安排於賣旗日前 在*教會 / 學校 / 機構 內傳旗袋;
- 認獻金旗:建議每枚最少HK$100元;
- 捐款:捐款支持事工。
請將入數紙連同捐款者資料寄回 / 傳真本社 (若捐獻超過一百元,可獲本社簽發免稅收據)。
支票抬頭:請寫「明光社」或 存入匯豐銀行戶口: 178-8-057477
查詢: 鄧小姐 2768 4204
賣旗義工必須年滿14歲或以上,14歲以下或弱能人士必須在家長或監護人陪同下方可參與。
註:社會福利署署長已批准三間機構於2014年8月13日分別在港島區、九龍區及新界區賣旗,而我們已獲授權於當日在港島區實旗。




































